| Quienes somos |
La Coordinación Estatal de Tecnología Educativa provee varios servicios a las Instituciones Educativas, los cuales necesitan de la difusión y seguimiento que el Internet puede proveer. Para de esta manera aprovechar la infraestructura con la que se cuenta en la actualidad y que los servicios estén disponibles para las Instituciones Académicas y el público en general.
Aula de medios, Enciclomedia, Formando Formadores, CCA´s, Soporte Técnico a escuelas y a oficinas centrales, Desarrollo de Sistemas y Diseño Gráfico y sitios WEB. |
| Misión |
Contribuir al desarrollo Educativo del Estado de Tlaxcala, mediante la instrumentación de diversos proyectos y acciones, que impulsen la aplicación de diversas tecnologías en todo el ámbito educativo y así, coadyuvar al mejoramiento de la calidad y la pertinencia de la Educación. |
| Visión |
Las Tecnologías de Información y Comunicación son reconocidas como elementos importantes en el trabajo cotidiano, como herramientas productivas que potencian las posibilidades de personas, grupos y sociedad y que permiten a las comunidades educativas, culturales, científicas y tecnológicas ser más eficientes y productivas, incidiendo de manera directa en el aprendizaje de alumnos y en el desarrollo profesional del docente. |
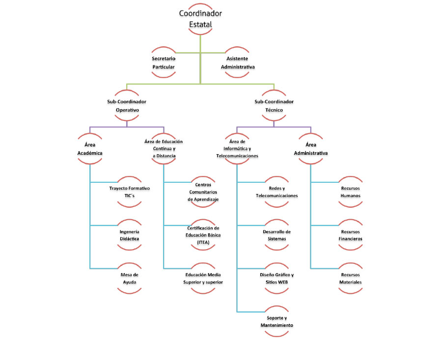
| Organirama |
|
![]() |
||






